为中国钢铁添彩
日前,中国建筑防水协会发布文件《关于授予2025年度“建筑防水行业科学技术奖——工程技术奖(金禹奖-金属围护系统工程)”的决定》(中建防水协发[2026]7号),公布了2025年度金禹奖获奖项目名单和材料供应商名单,号召全行业各单位以获奖项目为榜样,聚焦关键核心技术攻关,强化标准引领与质量管控,不断提升企业核心竞争力,推动行业高质量发展,为我国建筑业工业化、绿色化转型贡献更大力量。






金禹奖获奖项目彩涂/镀层钢板材料
供应商及参与项目明细
山东冠洲股份有限公司
金奖5项:
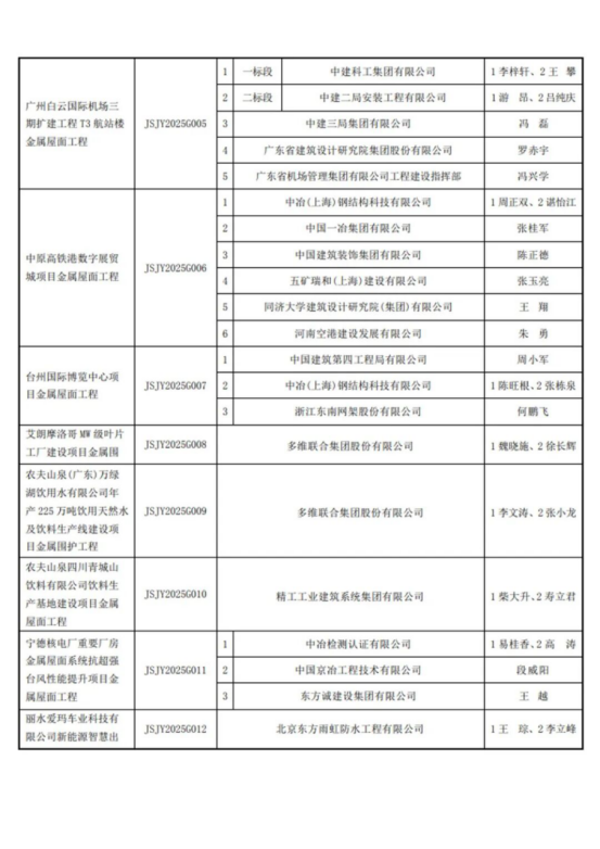
1.福州长乐国际机场二期扩建工程T2航站楼金属屋面工程
2.厦门新机场项目机场工程航站区工程金属屋面工程
3.安吉"两山"未来科技城项目金属屋面工程
4.南沙全民文化体育综合体项目金属屋面工程
5.广州白云国际机场三期扩建工程T3航站楼金属屋面工程
银奖2项:
1.空军嘉兴机场实施军民合用改扩建工程金属屋面工程
2.哈尔滨冰雪大世界四季冰雪梦幻冰雪馆围护系统工程
宝山钢铁股份有限公司
金奖2项:
1.广州白云国际机场三期扩建工程T3航站楼金属屋面工程
2.宁德核电厂重要厂房金属屋面系统抗超强台风性能提升项目金属屋面工程
银奖6项:
1.呼和浩特盛乐国际机场金属屋面工程
2.多利汽车精密零部件及一体化底盘结构件项目生产车间(一)金属屋面工程
3.盛森实业(河北)股份有限公司年产100万片高端轴承精密磨削砂轮项目金属围护系统工程
4.望海街道丹佛斯第二园区标准厂房项目一期(国际先进动力系统和传动控制研发生产基地)一标段金属屋面工程
5.奥迪一汽新能源汽车产业园金属围护系统工程
6.年产1.8万吨葡萄酒项目(一期)金属围护系统工程
博思格钢铁(苏州)有限公司
金奖2项:
1.农夫山泉(广东)万绿湖饮用水有限公司年产225万吨饮用天然水及饮料生产线建设项目金属围护系统工程
2.农夫山泉四川青城山饮料有限公司饮料生产基地建设项目金属屋面工程
淀川盛馀(合肥)高科技钢板有限公司
银奖1项:
1.呼和浩特盛乐国际机场金属屋面工程
烨辉(中国)科技材料有限公司
银奖1项:
1.京东亦庄智能产业园项目金属围护系统工程
冠洲作为彩涂/镀层钢板材料供应商再次入围。冠洲产品应用在荣获本次金禹奖的金奖工程项目5个,银奖工程项目2个。
金奖5项
工程一
福州长乐国际机场二期扩建工程机场工程航站区工程T2航站楼金属屋面工程
选用冠洲精品彩涂板,产品使用面积12.8万平方米。

工程二
厦门新机场项目机场工程航站区工程金属屋面工程
选用冠洲铝镁锰彩涂板、镀锌板,产品使用面积12万平方米。

工程三
安吉“两山”未来科技城项目金属屋面工程
选用冠洲镀铝锌板,产品使用面积3.1万平方米。

工程四
南沙全民文化体育综合体项目金属屋面工程
选用冠洲氟碳彩涂板、镀锌板,产品使用面积7.8万平方米。

工程五
广州白云国际机场三期扩建工程T3航站楼金属屋面工程
选用冠洲不锈钢彩涂板、镀铝锌板,产品使用面积31万平方米。

银奖2项
工程一
空军嘉兴机场实施军民合用改扩建工程金属屋面工程
选用冠洲精品彩涂板、镀铝锌板,产品使用面积2万平方米

工程二
哈尔滨冰雪大世界四季冰雪梦幻冰雪馆围护系统工程



- 3月11日北京钢材市场价格行情2026/3/11
- 3月11日东北地区建筑钢材厂内库存小幅减少2026/3/11
- 3月11日东北地区建筑钢材日产量小幅增加2026/3/11
- 3月11日华北地区建筑钢材厂内库存小幅减少2026/3/11
- 3月11日华北地区建筑钢材日产量小幅减少2026/3/11
- 3月11日陕钢集团钢材直销价格信息2026/3/11
